Project 2: CS 61A Autocorrected Typing Software
Programmers dream of
Abstraction, recursion, and
Typing really fast.
Introduction
Due Dates:
- Submit Phase 1 by Tuesday, 7/14.
- Submit the whole project by Thursday, 7/23.
- You will receive an early submission bonus point for submitting the entire project by Wednesday, 7/22.
You may work with a partner for the entire project.
In this project, you will write a program that measures typing speed. Additionally, you will implement typing autocorrect, which is a feature that attempts to correct the spelling of a word after a user types it. This project is inspired by typeracer.
Final Product
Our staff solution to the project can be interacted with at cats.cs61a.org - if you'd like, try it out now! When you finish the project, you'll have implemented a significant part of this game yourself!
Download starter files
You can download all of the project code as a zip archive. This
project includes several files, but your changes will be made only to
cats.py. Here are the files included in the archive:
cats.py: The typing test logic.utils.py: Utility functions for interacting with files and strings.ucb.py: Utility functions for CS 61A projects.data/sample_paragraphs.txt: A file containing text samples to be typed. These are scraped Wikipedia articles about various topics.data/common_words.txt: A file containing common English words in order of frequency.data/words.txt: A file containing many more English words in order of frequency.gui.py: A web server for the web-based graphical user interface (GUI).gui_files: A directory of files needed for the graphical user interface (GUI).images: A directory of images.ok,proj02.ok,tests: Testing files.
The CATS GUI is an open source project on Github.
Logistics
The project is worth 20 points. 17 points are assigned for correctness of your final code, 1 point for submitting Phase 1 by the checkpoint deadline, and 2 points for composition.
You will turn in the following files:
cats.py
You do not need to modify or turn in any other files to complete the project. To submit the project, run the following command:
python3 ok --submit
You will be able to view your submissions on the Ok dashboard.
For the functions that we ask you to complete, there may be some initial code that we provide. If you would rather not use that code, feel free to delete it and start from scratch. You may also add new function definitions as you see fit.
However, please do not modify any other functions. Doing so may result in your code failing our autograder tests. Also, please do not change any function signatures (names, argument order, or number of arguments).
Throughout this project, you should be testing the correctness of your code. It is good practice to test often, so that it is easy to isolate any problems. However, you should not be testing too often, to allow yourself time to think through problems.
We have provided an autograder called ok to help you
with testing your code and tracking your progress. The first time you run the
autograder, you will be asked to log in with your Ok account using your web
browser. Please do so. Each time you run ok, it will back up
your work and progress on our servers.
The primary purpose of ok is to test your implementations.
We recommend that you submit after you finish each problem. Only your last submission will be graded. It is also useful for us to have more backups of your code in case you run into a submission issue.
If you do not want us to record a backup of your work or information about your progress, you can run
python3 ok --localWith this option, no information will be sent to our course servers. If you want to test your code interactively, you can run
python3 ok -q [question number] -iwith the appropriate question number (e.g.
01) inserted.
This will run the tests for that question until the first one you failed,
then give you a chance to test the functions you wrote interactively.
You can also use the debug printing feature in OK by writing
print("DEBUG:", x)
which will produce an output in your terminal without causing OK tests to fail
with extra output.
Phase 1: Typing
Problem 1 (1 pt)
Implement choose, which selects which paragraph the user will type. It takes a
list of paragraphs (strings), a select function that returns True for
paragraphs that can be selected, and a non-negative index k. The choose
function return's the kth paragraph for which select returns True. If no
such paragraph exists (because k is too large), then choose returns the
empty string.
Before writing any code, unlock the tests to verify your understanding of the question.
python3 ok -q 01 -u
Once you are done unlocking, begin implementing your solution. You can check your correctness with:
python3 ok -q 01
Problem 2 (2 pt)
Implement about, which takes a list of topic words. It returns a function which
takes a paragraph and returns a boolean indicating whether that paragraph
contains any of the words in topic. The returned function can be passed to choose as the select argument.
To make this comparison accurately, you will need to ignore case (that is, assume that uppercase and lowercase letters don't change what word it is) and punctuation.
Assume that all words in the topic list are already lowercased and do not
contain punctuation.
Hint: You may use the string utility functions in
utils.py.
Before writing any code, unlock the tests to verify your understanding of the question.
python3 ok -q 02 -u
Once you are done unlocking, begin implementing your solution. You can check your correctness with:
python3 ok -q 02
Problem 3 (1 pt)
Implement accuracy, which takes a typed paragraph and a reference
paragraph. It returns the percentage of words in typed that exactly match the
corresponding words in reference. Case and punctuation must match as well.
A word in this context is any sequence of characters separated from other words by whitespace, so treat "dog;" as all one word.
If a typed word has no corresponding word in the reference because typed is
longer than reference, then the extra words in typed are all incorrect.
If typed is empty, then the accuracy is zero.
Before writing any code, unlock the tests to verify your understanding of the question.
python3 ok -q 03 -u
Once you are done unlocking, begin implementing your solution. You can check your correctness with:
python3 ok -q 03
Problem 4 (1 pt)
Implement wpm, which computes the words per minute, a measure of typing
speed, given a string typed and the amount of elapsed time in seconds.
Despite its name, words per minute is not based on the number of words typed,
but instead the number of characters, so that a typing test is not biased by the
length of words. The formula for words per minute is the ratio of the number
of characters (including spaces) typed divided by 5 (a typical word length) to
the elapsed time in minutes.
For example, the string "I am glad!" contains three words and ten characters
(not including the quotation marks). The words per minute calculation uses 2 as
the number of words typed (because 10 / 5 = 2). If someone typed this string in
30 seconds (half a minute), their speed would be 4 words per minute.
Before writing any code, unlock the tests to verify your understanding of the question.
python3 ok -q 04 -u
Once you are done unlocking, begin implementing your solution. You can check your correctness with:
python3 ok -q 04
Time to test your typing speed! You can use the command line to test your
typing speed on paragraphs about a particular topic. For example, the command
below will load paragraphs about cats or kittens. See the run_typing_test
function for the implementation if you're curious (but it is defined for you).
python3 cats.py -t cats kittens
You can try out the web-based graphical user interface (GUI) using the following command.
python3 gui.py
To submit your Phase 1 checkpoint type:
python3 ok --submit
You can submit again once you've finished the whole project, and we will score only your latest submission, but please submit at least once before the checkpoint deadline (after finishing at least the Phase 1 questions) to receive credit for the checkpoint.
Phase 2: Autocorrect
In the web-based GUI, there is an autocorrect button, but right now it doesn't do anything. Let's implement automatic correction of typos. Whenever the user presses the space bar, if the last word they typed doesn't match a word in the dictionary but is close to one, then that similar word will be substituted for what they typed.
Problem 5 (2 pt)
Implement autocorrect, which takes a user_word, a list of all valid_words,
a diff_function, and a limit.
If the user_word is contained inside the valid_words list, autocorrect
returns that word. Otherwise, autocorrect returns the word from valid_words
that has the lowest difference from the provided user_word based on the
diff_function. However, if the lowest difference between user_word and any
of the valid_words is greater than limit, then user_word is returned
instead.
A diff function takes in three arguments, which are the two strings to be
compared (first the user_word and then a word from valid_words), as well as
the limit. The output of the diff function, which is a number, represents the
amount of difference between the two strings.
Assume that user_word and all elements of valid_words are lowercase and have
no punctuation.
Important: if multiple strings have the same lowest difference according to
the diff_function, autocorrect should return the string that appears first
in valid_words.
Hint: Try using
maxorminwith the optionalkeyargument.
Before writing any code, unlock the tests to verify your understanding of the question.
python3 ok -q 05 -u
Once you are done unlocking, begin implementing your solution. You can check your correctness with:
python3 ok -q 05
Problem 6 (2 pts)
Implement shifty_shifts, which is a diff function that takes two strings. It
returns the minimum number of characters that must be changed in the start
word in order to transform it into the goal word. If the strings are not of
equal length, the difference in lengths is added to the total.
Here are some examples:
>>> big_limit = 10
>>> shifty_shifts("nice", "rice", big_limit) # Substitute: n -> r
1
>>> shifty_shifts("range", "rungs", big_limit) # Substitute: a -> u, e -> s
2
>>> shifty_shifts("pill", "pillage", big_limit) # Don't substitute anything, length difference of 3.
3
>>> shifty_shifts("roses", "arose", big_limit) # Substitute: r -> a, o -> r, s -> o, e -> s, s -> e
5
>>> shifty_shifts("rose", "hello", big_limit) # Substitue: r->h, o->e, s->l, e->l, length difference of 1.
5
If the number of characters that must change is greater than limit, then
shifty_shifts should return any number larger than limit and should minimize
the amount of computation needed to do so.
These two calls to shifty_shifts should take about the same amount of time to
evaluate:
>>> limit = 4
>>> shifty_shifts("roses", "arose", limit) > limit
True
>>> shifty_shifts("rosesabcdefghijklm", "arosenopqrstuvwxyz", limit) > limit
True
Important: You may not use while or for statements in your
implementation. Use recursion.
Before writing any code, unlock the tests to verify your understanding of the question.
python3 ok -q 06 -u
Once you are done unlocking, begin implementing your solution. You can check your correctness with:
python3 ok -q 06
Try turning on autocorrect in the GUI. Does it help you type faster? Are the corrections accurate? You should notice that inserting a letter or leaving one out near the beginning of a word is not handled well by this diff function. Let's fix that!
Problem 7 (3 pt)
Implement meowstake_matches, which is a diff function that returns the minimum number
of edit operations needed to transform the start word into the goal word.
There are three kinds of edit operations:
- Add a letter to
start, - Remove a letter from
start, - Substitute a letter in
startfor another.
Each edit operation contributes 1 to the difference between two words.
>>> big_limit = 10
>>> meowstake_matches("cats", "scat", big_limit) # cats -> scats -> scat
2
>>> meowstake_matches("purng", "purring", big_limit) # purng -> purrng -> purring
2
>>> meowstake_matches("ckiteus", "kittens", big_limit) # ckiteus -> kiteus -> kitteus -> kittens
3
We have provided a template of an implementation in cats.py. This is a
recursive function with three recursive calls. One of these recursive
calls will be similar to the recursive call in shifty_shifts.
You may modify the template however you want or delete it entirely.
If the number of edits required is greater than limit, then meowstake_matches
should return any number larger than limit and should minimize the amount of
computation needed to do so.
These two calls to meowstake_matches should take about the same amount of time to
evaluate:
>>> limit = 2
>>> meowstake_matches("ckiteus", "kittens", limit) > limit
True
>>> shifty_shifts("ckiteusabcdefghijklm", "kittensnopqrstuvwxyz", limit) > limit
True
There are no unlock cases for this problem. Make sure you understand the above test cases!
Test your implementation before proceeding:
python3 ok -q 07
Try typing again. Are the corrections more accurate?
python3 gui.py
Extensions: You may optionally design your own diff function called
final_diff. Here are some ideas for making even more accurate corrections:
- Take into account which additions and deletions are more likely than others. For example, it's much more likely that you'll accidentally leave out a letter if it appears twice in a row.
- Treat two adjacent letters that have swapped positions as one change, not two.
- Try to incorporate common misspellings
Phase 3: Multiplayer
Typing is more fun with friends! You'll now implement multiplayer functionality,
so that when you run gui.py on your computer, it connects to the
course server at cats.cs61a.org and looks for someone else to race against.
To race against a friend, 5 different programs will be running:
- Your GUI, which is a program that handles all the text coloring and display in your web browser.
- Your
gui.py, which is a web server that communicates with your GUI using the code you wrote incats.py. - Your opponent's
gui.py. - Your opponent's GUI.
- The CS 61A multiplayer server, which matches players together and passes messages around.
When you type, your GUI sends what you have typed to your gui.py server, which
computes how much progress you have made and returns a progress update. It also
sends a progress update to the multiplayer server, so that your opponent's GUI can
display it.
Meanwhile, your GUI display is always trying to keep current by asking for
progress updates from gui.py, which in turn requests that info from the
multiplayer server.
Each player has an id number that is used by the server to track typing
progress.
Problem 8 (2 pt)
Implement report_progress, which is called every time the user finishes typing
a word. It takes a list of the words typed, a list of the words in the
prompt, the user id, and a send function that is used to send a progress
report to the multiplayer server. Note that there will never be more words in
typed than in prompt.
Your progress is a ratio of the words in the prompt that you have typed
correctly, up to the first incorrect word, divided by the number of prompt
words. For example, this example has a progress of 0.25:
report_progress(["Hello", "ths", "is"], ["Hello", "this", "is", "wrong"], ...)
Your report_progress function should return this number. Before that, it
should send a message to the multiplayer server that is a two-element dictionary
containing the keys 'id' and 'progress'. The id is passed into
report_progress from the GUI. The progress is the fraction you compute. Call
send on this dictionary to send it to the multiplayer server.
Before writing any code, unlock the tests to verify your understanding of the question.
python3 ok -q 08 -u
Once you are done unlocking, begin implementing your solution. You can check your correctness with:
python3 ok -q 08
Problem 9 (1 pt)
Implement time_per_word, which takes in times_per_player, a list of lists
for each player with timestamps indicating when each player finished typing each
word. It also takes in a list words. It returns a game with the given
information.
A game is a data abstraction that has a list of words and times. The
times are stored as a list of lists of how long it took each player to type
each word. times[i][j] indicates how long it took player i to type word j.
Timestamps are cumulative and always increasing, while the values in time are differences between consecutive timestamps. For example, if times_per_player = [[1, 3, 5], [2, 5, 6]], the corresponding time attribute of the game would be [[2, 2], [3, 1]] ((3-1), (5-3) and (5-2), (6-5)).
Be sure to use the game constructor when returning a game, rather than
assuming a particular data format.
Before writing any code, unlock the tests to verify your understanding of the question.
python3 ok -q 09 -u
Once you are done unlocking, begin implementing your solution. You can check your correctness with:
python3 ok -q 09
Problem 10 (2 pt)
Implement fastest_words, which returns which words each player typed fastest.
This function is called once both players have finished typing. It takes in a game.
The game argument is a game data abstraction, like the one returned in
Problem 9. You can access words in the game with selectors word_at, which
takes in a game and the word_index (an integer). You can access the time it
took any player to type any word using time.
The fastest_words function returns a list of lists of words, one list for each
player, and within each list the words they typed the fastest (against all the other players). In the case of a tie, consider the earliest player in the list (the smallest player index) to be the one who typed it the fastest.
Be sure to use the accessor functions for the game data abstraction, rather
than assuming a particular data format.
Before writing any code, unlock the tests to verify your understanding of the question.
python3 ok -q 10 -u
Once you are done unlocking, begin implementing your solution. You can check your correctness with:
python3 ok -q 10
Congratulations! Now you can play against other students in the course. Set
enable_multiplayer to True near the bottom of cats.py and type swiftly!
python3 gui.py
At this point, run the entire autograder to see if there are any tests that don't pass.
python3 ok
Once you are satisfied, submit to Ok to complete the project.
python3 ok --submit
If you have a partner, make sure to add them to the submission on okpy.org.
Check to make sure that you did all the problems by running
python3 ok --score
Extra Credit
Extra Credit Problem 1: Accuracy (1 pt)

Now, there may be a problem with relying on our existing meowstake_matches. Sometimes, for a given user_input string, multiple valid words have an equal difference from the user_input string. However, given that the user is typing on a QWERTY keyboard (see above), certain words are much more likely to be the intended word compared to others. For example, given the string "wird" as user_input, both "bird" and "wire" are valid words that have a difference of 1 from "wird." "wire" is a much more likely to be the word that the user was intending to type, because "d" is much closer to "e" than "w" is to "b" on the keyboard. In other words, "wire" is the better word to autocorrect to.
We've provided you with a dictionary KEY_DISTANCES. You can see how this dictionary was created in utils.py if you're curious, but you will not need to call any function in utils.py in order to create it.
Your task is to implement the function key_distance_diff. This is a diff function that, for every substitute operation where an existing letter is substituted with another letter, takes into account how far the letter being substituted in is from the letter being replaced. For example, substituting "q" with "t" increases the difference measurement by twice as much as "q" and "e" because "q" and "t" are 4 keys apart, while "q" and "e" are 2 keys apart. In the event where more than LIMIT number of changes need to be made, return the difference as infinite. Note that in python this can be done with float("inf").
You can assume that all inputs only include letter characters (no numbers, quotation marks ("), commas (,), periods (.), etc.).
After writing code, test your implementation:
python3 ok -q EC1
Extra Credit Problem 2: Efficiency (1 pt)

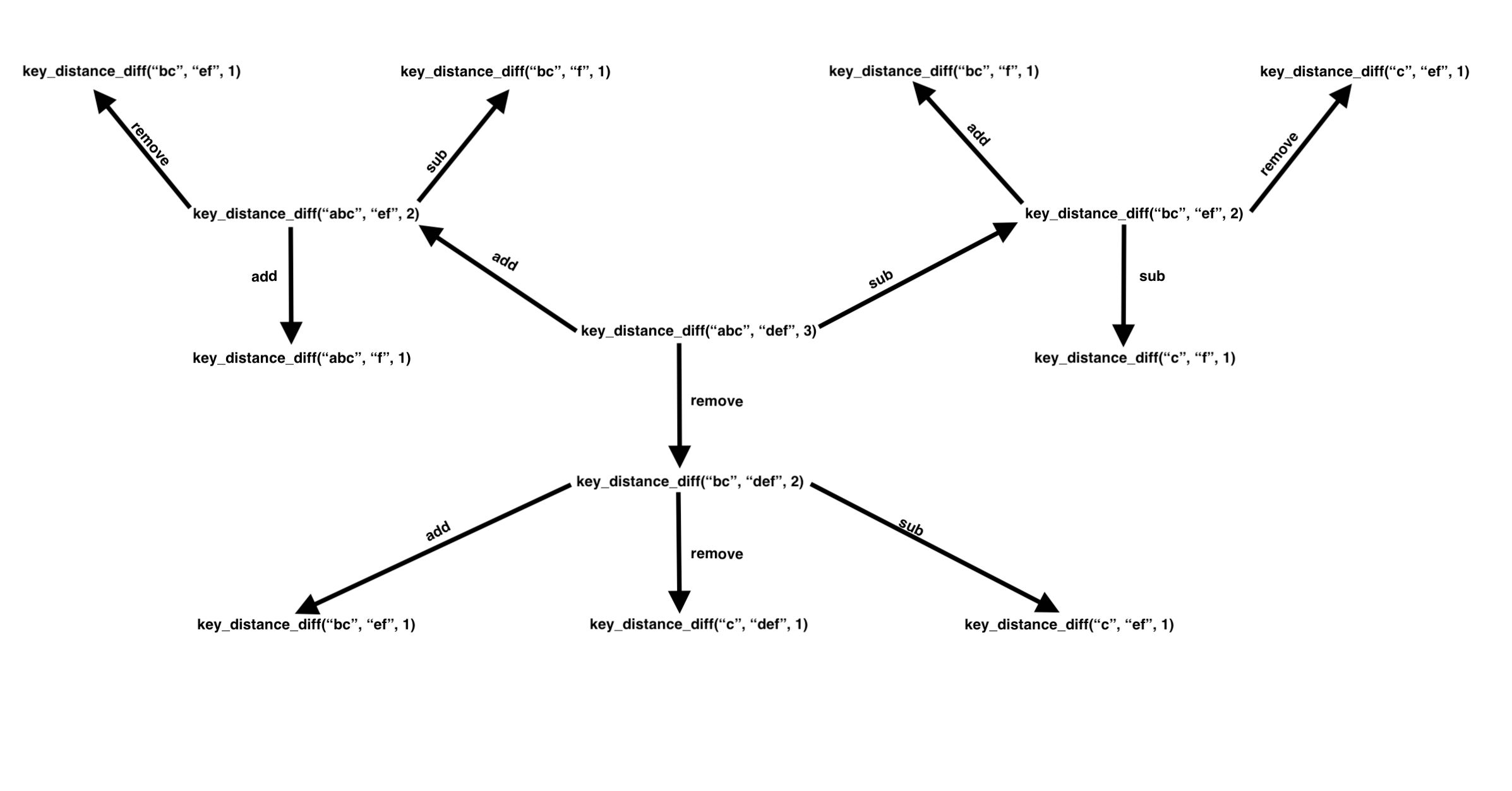
The diff functions we wrote in the previous questions are very inefficient. You will likely find that the computer will make the same recursive call multiple times. For a function with multiple arguments and three recursive calls this can be harder to see. It can be easier to first see this with a function like fib that is defined in lecture. Noticed how many redundant recursive calls there are in the above tree diagram. Our goal is to have our program store past results of evaluated recursive calls so that we can reuse them if the same recursive call comes up in the future. For example, the first branch of fib(5) calls fib(3), which has not yet been evaluated. So we must go through all of its subsequent recursive calls to find its return value. However when we encounter the call to fib(3) that is a branch of fib(4), we have already found its return value before! So if we have a way to store and retrieve that information in something called a cache, we can avoid needless computation. We no longer need to make any subsequent recursive calls to its branches fib(1) and fib(2). For your convenience, a simple diagram showing this issue for key_distance_diff is shown below, try to identify which calls are redundant.

While evaluating the difference between any two words may not seem that slow, autocorrect tries to run the difference between a typed word and thousands of potential words in the English dictionary. Therefore any inefficiencies in our diff function will be magnified greatly in autocorrect. We will need a way to prevent re-computing recursive calls that we have already computed once.
If key_distance_diff has already been called on two words with the same arguments, then we should not have to re-calculate their difference. Instead, if key_distance_diff is called on two words a second time, the previously calculated difference should be returned without re-calculating the difference. Furthermore, if autocorrect has already been called on a word, no calls to key_distance_diff should be necessary. The process of "remembering" when we have made a call on two strings in this way is called memoization. See the lecture including Growth (July 22th) for more details.
Your task is to implement the function faster_autocorrect, which should maintain the same accuracy of autocorrect but run more quickly using memoization. You should also make sure that every function autocorrect uses is memoized. We will test this by counting the number of recursive calls that are made to see if memoization was correctly implemented. Because of this it is important that you don't have any extraneous calls to diff_func in either faster_autocorrect or autocorrect.
After writing code, test your implementation:
python3 ok -q EC2