Project 4: Scheme Interpreter (Challenge Version)
Eval calls apply,
which just calls eval again!
When does it all end?
Introduction
Submission: For full credit you must submit the entire project by Tuesday, 4/20. You will get an extra credit point for submitting the entire project by Monday, 4/19. Unlike the standard version of the project, there will be no checkpoints enforced. The two points corresponding to the checkpoint will be added to the points given for correctness.
We've written a language specification and built-in procedure reference for the CS 61A subset of Scheme that you'll be building in this project. You will not be responsible for implementing everything in these documents, but what you do implement should be consistent with the descriptions here.
This is an alternate "extreme" version of the standard Scheme project that gives you much less guidance than the normal version. Traditionally, students without substantial prior programming experience have found this version of the project very difficult. Completing this version is, for grading purposes, equivalent to completing the standard version of Project 4. Completing this version will not give you any more credit than is possible by completing the standard version - it's just here if you want a challenging experience.
Phase I of the project will be similar to the standard version, but the remaining parts will contain very little provided code. The final section, writing programs in Scheme, will be identical to the standard version.
You should not expect much assistance from staff if you choose to complete this version of the project. You can always switch to the standard version if you get stuck.
As a disclaimer, this version has not been tested to the same extent as the main project. If you believe you've found an error in the specifications, tests, or provided files, please let us know on piazza and we will get it fixed as soon as possible.
Download starter files
You can download all of the project code as a zip archive. This
project includes several files, but all of your changes will be made to only
four: scheme.py, scheme_reader.py, questions.scm, and tests.scm. Here
are all the files included in the archive:
scheme.py: implements the REPL and a evaluator for Scheme expressionsscheme_reader.py: implements the reader for Scheme inputscheme_tokens.py: implements the tokenizer for Scheme inputscheme_builtins.py: implements built-in Scheme procedures in Pythonbuffer.py: implements theBufferclass, used inscheme_reader.pyucb.py: utility functions for use in 61A projectsquestions.scm: contains skeleton code for Phase IIItests.scm: a collection of test cases written in Schemeok: the autogradertests: a directory of tests used byok
You may want to reference scheme_builtins in order to write tests and to use
in your interpreter (for example, is_true_primitive and is_false_primitive are helpful
if you wish to test the truthiness of a value in Scheme).
You may use as many lines of code as you'd like to implement each of the questions below.
Logistics
This is a 14-day project. You may work with one other partner. You should not share your code with students who are not your partner or copy from anyone else's solutions. In the end, you will submit one project for both partners. We strongly encourage you to use pair programming to work on all parts of the project together rather than splitting up the work. Whoever is not coding should contribute by looking at the code and providing comments on a direction to go and catching bugs.
The project is worth 27 points assigned for correctness, which includes 1 point for passing all of tests.scm.
You will turn in the following files:
scheme_reader.pyscheme.pyquestions.scmtests.scm
You do not need to modify or turn in any other files to complete the project. To submit the project, run the following command:
python3 ok --submit
You will be able to view your submissions on the Ok dashboard.
For the functions that we ask you to complete, there may be some initial code that we provide. If you would rather not use that code, feel free to delete it and start from scratch. You may also add new function definitions as you see fit.
However, please do not modify any other functions. Doing so may result in your code failing our autograder tests. Also, please do not change any function signatures (names, argument order, or number of arguments).
Throughout this project, you should be testing the correctness of your code. It is good practice to test often, so that it is easy to isolate any problems. However, you should not be testing too often, to allow yourself time to think through problems.
We have provided an autograder called ok to help you
with testing your code and tracking your progress. The first time you run the
autograder, you will be asked to log in with your Ok account using your web
browser. Please do so. Each time you run ok, it will back up
your work and progress on our servers.
The primary purpose of ok is to test your implementations.
We recommend that you submit after you finish each problem. Only your last submission will be graded. It is also useful for us to have more backups of your code in case you run into a submission issue. If you forget to submit, your last backup will be automatically converted to a submission.
If you do not want us to record a backup of your work or information about your progress, you can run
python3 ok --localWith this option, no information will be sent to our course servers. If you want to test your code interactively, you can run
python3 ok -q [question number] -iwith the appropriate question number (e.g.
01) inserted.
This will run the tests for that question until the first one you failed,
then give you a chance to test the functions you wrote interactively.
You can also use the debugging print feature in OK by writing
print("DEBUG:", x)
which will produce an output in your terminal without causing OK tests to fail
with extra output.
Interpreter details
Scheme features
Read-Eval-Print. The interpreter reads Scheme expressions, evaluates them, and displays the results.
scm> 2
2
scm> (+ 2 3)
5
scm> ((lambda (x) (* x x)) 5)
25
The starter code for your Scheme interpreter in scheme.py can successfully
evaluate the first expression above, since it consists of a single number. The
second (a call to a built-in procedure) and the third (a computation of 5
factorial) will not work just yet.
Load. You can load a file by passing in a symbol for the file name.
For example, to load tests.scm, evaluate the following call expression.
scm> (load 'tests)
Symbols. Various dialects of Scheme are more or less permissive about identifiers (which serve as symbols and variable names).
Our rule is that:
An identifier is a sequence of letters (a-z and A-Z), digits, and characters in
!$%&*/:<=>?@^_~-+.that do not form a valid integer or floating-point numeral.
Our version of Scheme is case-insensitive: two identifiers are considered identical if they match except possibly in the capitalization of letters. They are internally represented and printed in lower case:
scm> 'Hello
hello
Turtle Graphics. In addition to standard Scheme procedures, we include
procedure calls to the Python turtle package. This will come in handy
for the contest. You do not have to install this package in order to participate.
If you're curious, you can read the turtle module documentation online.
Implementation overview
Here is a brief overview of each of the Read-Eval-Print Loop components in our interpreter. Refer to this section as you work through the project as a reminder of how all the small pieces fit together!
Read: This step parses user input (a string of Scheme code) into our interpreter's internal Python representation of Scheme expressions (e.g. Pairs).
- Lexical analysis has already been implemented for you in the
tokenize_linesfunction inscheme_tokens.py. This function returns aBuffer(frombuffer.py) of tokens. You do not need to read or understand the code for this step. - Syntactic analysis happens in
scheme_reader.py, in thescheme_readandread_tailfunctions. Together, these mutually recursive functions parse Scheme tokens into our interpreter's internal Python representation of Scheme expressions. You will complete both functions.
- Lexical analysis has already been implemented for you in the
Eval: This step evaluates Scheme expressions (represented in Python) to obtain values. Code for this step is in the main
scheme.pyfile.- Eval happens in the
scheme_evalfunction. If the expression is a call expression, it gets evaluated according to the rules for evaluating call expressions (you will implement this). If the expression being evaluated is a special form, the correspondingdo_?_formfunction is called. You will complete several of thedo_?_formfunctions. - Apply happens in the
scheme_applyfunction. If the function is a built-in procedure,scheme_applycalls theapplymethod of thatBuiltInProcedureinstance. If the procedure is a user-defined procedure,scheme_applycreates a new call frame and callseval_allon the body of the procedure, resulting in a mutually recursive eval-apply loop.
- Eval happens in the
- Print: This step prints the
__str__representation of the obtained value. - Loop: The logic for the loop is handled by the
read_eval_print_loopfunction inscheme.py. You do not need to understand the entire implementation.
Exceptions. As you develop your Scheme interpreter, you may find that
Python raises various uncaught exceptions when evaluating Scheme expressions.
As a result, your Scheme interpreter will halt. Some of these may be the
results of bugs in your program, but some might just be errors in user
programs. The former should be fixed by debugging your interpreter
and the latter should be handled, usually by raising a SchemeError. All
SchemeError exceptions are handled and printed as error messages by the
read_eval_print_loop function in scheme.py. Ideally, there should never
be unhandled Python exceptions for any input to your interpreter.
Running the interpreter
To start an interactive Scheme interpreter session, type:
python3 scheme.py
You can use your Scheme interpreter to evaluate the expressions in an input file
by passing the file name as a command-line argument to scheme.py:
python3 scheme.py tests.scm
Currently, your Scheme interpreter can handle a few simple expressions, such as:
scm> 1
1
scm> 42
42
scm> true
#t
To exit the Scheme interpreter, press Ctrl-d or evaluate the exit procedure
scm> (exit)
Part 0: Testing Your Interpreter
The tests.scm file contains a long list of sample Scheme expressions and
their expected values. Many of these examples are from Chapters 1 and 2 of
Structure and Interpretation of Computer Programs, the textbook from
which Composing Programs is adapted.
Part I: The Reader
All changes in this part should be made in
scheme_reader.py.
The first part of this project deals with reading and parsing user input. Our reader will parse Scheme code into Python values with the following representations:
| Input Example | Scheme Expression Type | Our Internal Representation |
|---|---|---|
scm> 1
| Numbers | Python's built-in int and float values |
scm> x
| Symbols | Python's built-in string values |
scm> #t
| Booleans (#t, #f) |
Python's built-in True, False values |
scm> (+ 2 3)
| Combinations | Instances of the Pair class, defined in
scheme_reader.py |
scm> nil
| nil |
The nil object, defined in
scheme_reader.py |
For this project, we define combinations as both call expressions and special forms.
If you haven't already, make sure to read the Implementation overview section above to understand how the reader is broken up into parts.
In our implementation, we store tokens ready to be parsed in Buffer
instances. For example, a buffer containing the input (+ (2 3)) would have
the tokens '(', '+', '(', 2, 3, ')', and ')'. See the
doctests in buffer.py for more examples. You do not have to understand the
code in this file.
You will write the parsing functionality, which consists of two mutually
recursive functions scheme_read and read_tail. These functions each take
in a single parameter, src, which is an instance of Buffer.
There are two methods defined in buffer.py that you'll use to interact with
src:
src.pop_first(): mutatessrcby removing the first token insrcand returning it. For example, ifsrcis a Python list such as[4, '.', 3, ')'],src.pop_first()will return4, andsrcwill be left with['.', 3, ')'].src.current(): returns the first token insrcwithout removing it. For example, ifsrccurrently contains the tokens[4, '.', 3, ')'], thensrc.current()will return4butsrcwill remain the same.
Problem 1 (2 pt)
Implement scheme_read and read_tail so that they can parse combinations and atomic expressions. Your final parser
should also correctly handle quoted expressions - you may implement that now or in the next question.
The expected behavior of the scheme_read and read_tail functions are as follows:
scheme_readremoves enough tokens fromsrcto form a single expression and returns that expression in the correct internal representation (see above table).read_tailexpects to read the rest of a list or pair, assuming the open parenthesis of that list or pair has already been removed byscheme_read. It will read expressions (and thus remove tokens) until the matching closing parenthesis)is seen. This list of expressions is returned as a linked list ofPairinstances.
In short, scheme_read returns the next single complete expression in the
buffer and read_tail returns the rest of a list or pair in the buffer. Both
functions mutate the buffer, removing the tokens that have already been
processed.
After writing code, test your implementation:
python3 ok -q 01
Now that your parser is complete, you should also test it as follows:
Run the doctests for
scheme_reader.pypython3 -m doctest scheme_reader.py -vTest the read-eval-print loop by running
python3 scheme_reader.py --repl. Every time you type in a value into the prompt, both thestrandreprvalues of the parsed expression are printed. You can try the following inputs:read> 42 str : 42 repr: 42 read> nil str : () repr: nil read> (1 (2 3) (4 (5))) str : (1 (2 3) (4 (5))) repr: Pair(1, Pair(Pair(2, Pair(3, nil)), Pair(Pair(4, Pair(Pair(5, nil), nil)), nil)))
Part II: The Evaluator
All changes in this part should be made in
scheme.pyandscheme_reader.py.
In scheme.py we've provided a function definition for scheme_eval - you should not
change the signature of this function, as it is called in the read-eval-print-loop. However,
the implementation of this function is up to you. It should be able to evaluate atomic expressions
and combinations, including self-evaluating expressions, names, call expressions, and special forms.
Problem 2 (7 pt)
In this problem, you will implement the core functionality of the interpreter. You should fill in the scheme_eval function
and add any necessary functions/classes so that your interpreter is able to do the following:
- Evaluate self-evaluating atomic expressions including numbers, booleans, and nil
- Evaluate symbols by looking up their value in the current environment
- Apply built-in procedures (e.g.
+andcons) - Evaluate call expressions
- Add bindings to the current environment using the
definespecial form. - Evaluate the
quotespecial form
At this point, you do not need to worry about creating user-defined procedures using the define special form (although you will
in the next part). That is, your interpreter should be able to handle expressions such as (define x 1) but not (define (foo x) 1)
after this question.
Remember to refer to the Scheme Specifications in order to determine the behavior of define (and other special forms).
We've provided a few classes that you will use in this part:
- The
Frameclass is used to contain and organize the bindings in a specific frame. An instance of theFrameclass is passed in toscheme_evalasenv. The
BuiltinProcedureclass inherits from theProcedureclass (since your interpreter should handle both user-defined and built-in procedures). The constructor for aBuiltinProcedurecreates two instance attributesfnis a Python function implementing the built-in scheme procedureuse_envis a Boolean that indicates whether or not the built-in procedure expects the current environemnt to be passed in as the last argument. The environment is required, for instance, to implement the built-inevalprocedure.
You may add any attributes or methods to these classes you see fit in order to implement the above functionality.
Here are some other tips for this question:
- To see a list of all Scheme built-in procedures used in the project, look in the
scheme_builtins.pyfile. Any function decorated with@builtinwill be added to the globally-definedBUILTINSlist. You can use any of these procedures in your tests. - You may want to take a look at some methods contained in the
Pairclass - for example, themapmethod ofPaircan apply a one-argument function to every item in a Scheme list. - While built-in procedures follow the normal rules of evaluation (evaluate operator, evaluate operands, apply operator to operands), applying the operator does not create a new frame.
- In order to implement the
quotespecial form, you will have to both evaluate the expression correctly in thescheme_evalfunction and make sure your parser is able to correctly form these expressions. The output of the parser should substitute an equivalent expression using thequotekeyword if it sees the following token:'. - How you implement special forms is up to you, but we recommend you encapsulate the logic for each special form separately somehow.
Test your implementation before moving on:
python3 ok -q 02
After you complete this problem, your interpreter should be able to evalate the following expressions:
scm> +
#[+]
scm> odd?
#[odd?]
scm> display
#[display]
scm> (+ 1 2)
3
scm> (* 3 4 (- 5 2) 1)
36
scm> (odd? 31)
#t
scm> (define x 15)
x
scm> x
15
scm> (eval 'x)
15
scm> (define y (* 2 x))
y
scm> y
30
scm> (+ y (* y 2) 1)
91
scm> (define x 20)
x
scm> x
20
scm> (quote a)
a
scm> (quote (1 2))
(1 2)
scm> (quote (1 (2 three (4 5))))
(1 (2 three (4 5)))
scm> 'hello
hello
scm> (eval (cons 'car '('(1 2))))
1
Problem 3 (6 pt)
In this problem, you will implement user-defined expressions and some related features. After this, your interpreter should be able to accomplish the following:
- Evaluating
beginandlambdaspecial forms - Creating user-defined functions when evaluating the
definespecial form - Applying lambda functions and user-defined procedures to arguments in a call expression
Although you added some functionality for call expressions in the previous part, user-defined procedures require some special handling. In
particular, built-in procedures do not require creating new frames when you call them. However, user-defined procedures will require
creating a new Frame (which we will use in accordance with the rules for calling functions we've learned in the class so far).
Here are some additional hints and clarifications:
- A
beginspecial form should evaluate to an undefined value if there are no sub-expressions to evaluate. The way we will represent this in the interpreter is by returning the Python valueNone. - User-defined procedures in Scheme are the same as lambda procedures. For example, the expression
(define (foo x) x)binds the value(lambda (x) x)to the namefooin the current environment. - The body of a procedure can contain multiple expressions, which will be represented as a list of expressions. Only the value that the final expression evaluates to will be returned by the function call.
Here are some examples of expressions your interpreter should now be able to evaluate:
scm> (begin (print 3) '(+ 2 3))
3
(+ 2 3)
scm> (define x (begin (display 3) (newline) (+ 2 3)))
3
x
scm> (lambda (x y) (+ x y))
(lambda (x y) (+ x y))
scm> ((lambda (x y) (+ x y)) 1 2)
3
scm> (define (square x) (* x x))
square
scm> square
(lambda (x) (* x x))
scm> (square 4)
16
scm> (define (print-twice x) (print x) (print x))
print-twice
scm> (print-twice 1)
1
1
Test your implementation before moving on:
python3 ok -q 03
Problem 4 (7 pt) and EC (2 pt)
In this part, you will be implementing the following special forms:
ifand/orif/condlet- Extra Credit: for 2 points of extra credit, you can also implement the special form
mu
Make sure to read the Scheme Specifications for information on these special forms. Here are some clarifications on their behavior which are not mentioned in the specifications.
andandorshould exhibit short-circuiting behavior as in Python and evaluate left to right.- Extra Credit:
muprocedures follow the same evaluation rules as lambda procedures (evaluate the operator, evaluate the operand, apply the operator to the operands). However,muprocedures are dynamically scoped - meaning theFramecreated by calling amuprocedure should have its parent as theFrameit is called in, not theFrameit was defined in.
Test your implementation before moving on:
python3 ok -q 04
To test the mu special form, run the command below:
python3 ok -q EC
Your interpreter should now be able to evaluate the following expressions (and more)!
scm> (and)
#t
scm> (and 4 5 (+ 3 3))
6
scm> (and #t #f 42 (/ 1 0)) ; short-circuiting behavior of and
#f
scm> (or)
#f
scm> (or #f (- 1 1) 1) ; 0 is a true value in Scheme
0
scm> (or 4 #t (/ 1 0)) ; short-circuiting behavior of or
4
scm> (cond ((= 4 3) 'nope)
((= 4 4) 'hi)
(else 'wait))
hi
scm> (cond ((= 4 3) 'wat)
((= 4 4))
(else 'hm))
True
scm> (cond ((= 4 4) 'here (+ 40 2))
(else 'wat 0))
42
scm> (cond (False 1) (False 2))
scm>
scm> (define x 5)
x
scm> (define y 'bye)
y
scm> (let ((x 42)
(y (* x 10))) ; x refers to the global value of x, not 42
(list x y))
(42 50)
scm> (list x y)
(5 bye)
scm> (define f (mu () (* a b))) ; this special form is extra credit
f
scm> (define g (lambda () (define a 4) (define b 5) (f)))
g
scm> (g)
20
Part III: Write Some Scheme
Not only is your Scheme interpreter itself a tree-recursive program, but it is flexible enough to evaluate other recursive programs. Implement the following procedures in Scheme in the
questions.scmfile.In addition, for this part of the project, you may find the built-in procedure reference very helpful if you ever have a question about the behavior of a built-in Scheme procedure, like the difference between
pair?andlist?.
The autograder tests for the interpreter are not comprehensive, so you may have uncaught bugs in your implementation. Therefore, you may find it useful to test your code for these questions in the staff interpreter or the web editor and then try it in your own interpreter once you are confident your Scheme code is working. You can also use the web editor to visualize the scheme code you've written and help you debug.
Scheme Editor
As you're writing your code, you can debug using the Scheme Editor. In your scheme folder you will find a new editor. To run this editor, run python3 editor. This should pop up a window in your browser; if it does not, please navigate to localhost:31415 and you should see it.
Make sure to run python3 ok in a separate tab or window so that the editor keeps running.
Problem 5 (1 pt)
Implement the enumerate procedure, which takes in a list of values and returns
a list of two-element lists, where the first element is the index of the value,
and the second element is the value itself.
scm> (enumerate '(3 4 5 6))
((0 3) (1 4) (2 5) (3 6))
scm> (enumerate '())
()
Test your implementation before moving on:
python3 ok -q 05
Problem 6 (1 pt)
Implement the merge procedure, which takes in a comparator and two lists that
are sorted, and combines the two lists into a single sorted list.
A comparator defines an ordering by comparing two values
and returning a true value iff the two values are ordered.
Here, sorted means sorted according to the comparator. For example:
scm> (merge < '(1 4 6) '(2 5 8))
(1 2 4 5 6 8)
scm> (merge > '(6 4 1) '(8 5 2))
(8 6 5 4 2 1)
In case of a tie, you can choose to break the tie arbitrarily.
Test your implementation before moving on:
python3 ok -q 06
Problem 7 (2 pt)
In Scheme, source code is data. Every non-atomic expression is written as a Scheme list, so we can write procedures that manipulate other programs just as we write procedures that manipulate lists.
Rewriting programs can be useful: we can write an interpreter that only handles a small core of the language, and then write a procedure that converts other special forms into the core language before a program is passed to the interpreter.
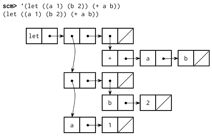
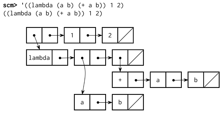
For example, the let special form is equivalent to a call expression that
begins with a lambda expression. Both create a new frame extending the
current environment and evaluate a body within that new environment.
(let ((a 1) (b 2)) (+ a b))
;; Is equivalent to:
((lambda (a b) (+ a b)) 1 2)
These expressions can be represented by the following diagrams:
| Let | Lambda |
|---|---|
![]() |
![]() |
Use this rule to implement a procedure called let-to-lambda that rewrites all
let special forms into lambda expressions. If we quote a let expression
and pass it into this procedure, an equivalent lambda expression should be
returned: pass it into this procedure:
scm> (let-to-lambda '(let ((a 1) (b 2)) (+ a b)))
((lambda (a b) (+ a b)) 1 2)
scm> (let-to-lambda '(let ((a 1)) (let ((b a)) b)))
((lambda (a) ((lambda (b) b) a)) 1)
In order to handle all programs, let-to-lambda must be aware of Scheme
syntax. Since Scheme expressions are recursively nested, let-to-lambda must
also be recursive. In fact, the structure of let-to-lambda is somewhat
similar to that of scheme_eval--but in Scheme! As a reminder, atoms include
numbers, booleans, nil, and symbols. You do not need to consider code that
contains quasiquotation for this problem.
(define (let-to-lambda expr)
(cond ((atom? expr) <rewrite atoms>)
((quoted? expr) <rewrite quoted expressions>)
((lambda? expr) <rewrite lambda expressions>)
((define? expr) <rewrite define expressions>)
((let? expr) <rewrite let expressions>)
(else <rewrite other expressions>)))
Hint: You may want to implement
zipat the top ofquestions.scmand also use the built-inmapprocedure.scm> (zip '((1 2) (3 4) (5 6))) ((1 3 5) (2 4 6)) scm> (zip '((1 2))) ((1) (2)) scm> (zip '()) (() ())
Test your implementation by running
python3 ok -q 07
We used
letwhile defininglet-to-lambda. What if we want to runlet-to-lambdaon an interpreter that does not recognizelet? We can passlet-to-lambdato itself to rewrite itself into an equivalent program withoutlet:;; The let-to-lambda procedure (define (let-to-lambda expr) ...) ;; A list representing the let-to-lambda procedure (define let-to-lambda-code '(define (let-to-lambda expr) ...)) ;; A let-to-lambda procedure that does not use 'let'! (define let-to-lambda-without-let (let-to-lambda let-to-lambda-code))
Part IV: Optional
Important: During regular Office Hours and Project Parties, the staff will prioritize helping students with required questions. We will not be offering help with optional problems unless the queue is empty.
Problem 8
Modify your interpreter to allow for evaluation that is properly tail recursive. That is, the interpreter will allow an unbounded number of active tail calls in constant space.
One way to implement tail recursive behavior is to delay the evaluation of expressions in tail
contexts and then evaluate it at a later time. You can do this by wrapping an expression in an Unevaluated. An Unevaluated is an object that contains all the information needed to evaluate that expression even outside
the frame of scheme_eval. We would recommend creating an Unevaluated class representing an expression that needs to be evaluated in an environment that can then be instantiated to encapsulate this information.
You will then have to modify your scheme_eval function to:
- Determine whether or not an expression is in a tail context and create
Unevaluateds as appropriate - Handle evaluation of
Unevaluateds if one is passed in toscheme_eval
You should not change the order or types of any of the arguments to scheme_eval.
You will likely have to modify other parts of the program besides scheme_eval in order to determine
which expressions are in tail contexts.
After you have implemented tail recursion, you will need to modify the implementation of complete_apply.
This function is needed to implement the built-in apply procedure, as well as a few other built-in procedures.
You may additionally find it useful for your own code.
Currently, complete_apply just returns the result of calling scheme_apply. However, complete_apply differs
from scheme_apply in that it should never return an Unevaluated.
Therefore, if scheme_apply returns an Unevaluated, you should extract and evaluate the expression contained inside the
Unevaluated instead, ensuring that you do not return an Unevaluated.
Test your implementation using
python3 ok -q 08
Problem 9
Macros allow the language itself to be extended by the user. Simple macros can
be provided with the define-macro special form. This must be used like a
procedure definition, and it creates a procedure just like define. However,
this procedure has a special evaluation rule: it is applied to its arguments
without first evaluating them. Then the result of this application is
evaluated.
This final evaluation step takes place in the caller's frame, as if the return value from the macro was literally pasted into the code in place of the macro.
Here is a simple example:
scm> (define (map f lst) (if (null? lst) nil (cons (f (car lst)) (map f (cdr lst)))))
scm> (define-macro (for formal iterable body)
.... (list 'map (list 'lambda (list formal) body) iterable))
scm> (for i '(1 2 3)
.... (print (* i i)))
1
4
9
(None None None)
The code above defines a macro for that acts as a map except that it doesn't
need a lambda around the body.
In order to implement define-macro, complete the implementation for
do_define_macro, which should create a MacroProcedure and bind it to the
given name as in the define form in problem 3. Then, update scheme_eval so that calls to
macro procedures are evaluated correctly.
Test your implementation before moving on:
python3 ok -q 09
Conclusion
Congratulations! You have just implemented an interpreter for an entire language! If you enjoyed this project and want to extend it further, you may be interested in looking at more advanced features, like let* and letrec, unquote splicing, error tracing, and continuations.
Submit to Ok to complete the project.
python3 ok --submit
If you have a partner, make sure to add them to the submission on okpy.org.


