Project 4: Scheme Interpreter (Challenge Version)
Eval calls apply,
which just calls eval again!
When does it all end?
Introduction
Note: For grading purposes, completing either version of the project (this original version or the Challenge version) will be equivalent.
Important submission note: For full credit,
- Submit with Part I complete (including passing all tests provided in
tests.scm) by Sunday, November 13 (worth 2 pts). Submit with all phases complete by Tuesday, November 22.Everyone will automatically receive 2 EC points. By passing the tests for the EC question, you will receive 1 additional EC point. If you complete and submit the entire project by Monday, November 21, you will receive 1 additional EC point.
Try to attempt the problems in order, as some later problems will depend on earlier problems in their implementation and therefore also when running
oktests.The entire project can be completed with a partner.
Unlike the standard version of the project, there is only one checkpoint, not two.
We've written a language specification and built-in procedure reference for the CS 61A subset of Scheme that you'll be building in this project. You will not be responsible for implementing everything in these documents, but what you do implement should be consistent with the descriptions here.
This is an alternate "extreme" version of the standard Scheme project that gives you much less guidance than the normal version. Traditionally, students without substantial prior programming experience have found this version of the project very difficult. Completing this version is, for grading purposes, equivalent to completing the standard version of Project 4. Completing this version will not give you any more credit than is possible by completing the standard version - it's just here if you want a challenging experience.
Part I will contain very little provided code. Part II, writing programs in Scheme, will be identical to the standard version.
You should not expect much assistance from staff if you choose to complete this version of the project. You can always switch to the standard version if you get stuck.
As a disclaimer, this version has not been tested to the same extent as the main project. If you believe you've found an error in the specifications, tests, or provided files, please let us know on Piazza and we will get it fixed as soon as possible.
When students in the past have tried to implement the functions without thoroughly reading the problem description, they’ve often run into issues. 😱 Read each description thoroughly before starting to code.
Download starter files
You can download all of the project code as a zip archive.
Files you will edit:
scheme_eval_apply.py: the recursive evaluator for Scheme expressionsscheme_forms.py: evaluation for special formsscheme_classes.py: classes that describe Scheme expressionsquestions.scm: contains skeleton code for Part II
The rest of the files in the project:
scheme.py: the interpreter REPLpair.py: defines thePairclass and thenilobjectscheme_builtins.py: built-in Scheme proceduresscheme_reader.py: the reader for Scheme input- (this file is obfuscated so that you can implement it in lab)
scheme_tokens.py: the tokenizer for Scheme inputscheme_utils.py: functions for inspecting Scheme expressionsucb.py: utility functions for use in 61A projectstests.scm: a collection of test cases written in Schemeok: the autogradertests: a directory of tests used byokmytests.rst: a file where you can add your own tests
Logistics
The project is worth points.
28 points are for correctness,
which is including 1 point for passing tests.scm.
2 points are assigned for submitting Part I by the checkpoint.
Additionally, there are some extra credit point opportunities. You can get 1 EC point for submitting the entire project by Monday, November 21, and 1 EC point for submitting the extra credit problem.
Important: In order to receive all of the possible extra credit points for Scheme, your implementation of the entire project, including the EC problem, must be submitted by the early submission deadline.
You will turn in the following files:
scheme_eval_apply.pyscheme_forms.pyscheme_classes.pyquestions.scm
You do not need to modify or turn in any other files to complete the project. To submit the project, run the following command:
python3 ok --submit
You will be able to view your submissions on the Ok dashboard.
For the functions that we ask you to complete, there may be some initial code that we provide. If you would rather not use that code, feel free to delete it and start from scratch. You may also add new function definitions as you see fit.
However, please do not modify any other functions or edit any files not listed above. Doing so may result in your code failing our autograder tests. Also, please do not change any function signatures (names, argument order, or number of arguments).
Throughout this project, you should be testing the correctness of your code. It is good practice to test often, so that it is easy to isolate any problems. However, you should not be testing too often, to allow yourself time to think through problems.
We have provided an autograder called ok to help you
with testing your code and tracking your progress. The first time you run the
autograder, you will be asked to log in with your Ok account using your web
browser. Please do so. Each time you run ok, it will back up
your work and progress on our servers.
The primary purpose of ok is to test your implementations.
We recommend that you submit after you finish each problem. Only your last submission will be graded. It is also useful for us to have more backups of your code in case you run into a submission issue. If you forget to submit, your last backup will be automatically converted to a submission.
If you do not want us to record a backup of your work or information about your progress, you can run
python3 ok --localWith this option, no information will be sent to our course servers. If you want to test your code interactively, you can run
python3 ok -q [question number] -iwith the appropriate question number (e.g.
01) inserted.
This will run the tests for that question until the first one you failed,
then give you a chance to test the functions you wrote interactively.
You can also use the debugging print feature in OK by writing
print("DEBUG:", x)
which will produce an output in your terminal without causing OK tests to fail
with extra output.
Interpreter details
Scheme features
Read-Eval-Print. The interpreter reads Scheme expressions, evaluates them, and displays the results.
scm> 2
2
scm> (+ 2 3)
5
scm> ((lambda (x) (* x x)) 5)
25
The starter code for your Scheme interpreter will not work on these expressions (a single number, a call to a built-in procedure, and a computation of 5 squared) just yet.
Load. You can load a file by passing in a symbol for the file name.
For example, to load tests.scm, evaluate the following call expression.
scm> (load 'tests)
Symbols. Various dialects of Scheme are more or less permissive about identifiers (which serve as symbols and variable names).
Our rule is that:
An identifier is a sequence of letters (a-z and A-Z), digits, and characters in
!$%&*/:<=>?@^_~-+.that do not form a valid integer or floating-point numeral and are not existing special form shorthands.
Our version of Scheme is case-insensitive: two identifiers are considered identical if they differ only in the capitalization of letters. They are internally represented and printed in lower case:
scm> 'Hello
hello
Turtle Graphics. In addition to standard Scheme procedures, we include
procedure calls to the Python turtle package. This will come in handy
for the contest. You do not have to install this package in order to participate.
If you're curious, you can read the turtle module documentation online.
Running the interpreter
To start an interactive Scheme interpreter session, type:
python3 scheme.py
Currently, your Scheme interpreter can handle a few simple expressions, such as:
scm> 1
1
scm> 42
42
scm> true
#t
To exit the Scheme interpreter, press Ctrl-d or evaluate the exit procedure:
scm> (exit)
You can use your Scheme interpreter to evaluate the expressions in an input file
by passing the file name as a command-line argument to scheme.py:
python3 scheme.py tests.scm
The tests.scm file contains a long list of sample Scheme expressions and
their expected values. Many of these examples are from Chapters 1 and 2 of
Structure and Interpretation of Computer Programs, the textbook from
which Composing Programs is adapted.
Part I: The Evaluator
In scheme_eval_apply.py we've provided a function definition for scheme_eval - you should not
change the signature of this function, as it is called in the read-eval-print-loop. However,
the implementation of this function is up to you. It should be able to evaluate atomic expressions
and combinations, including self-evaluating expressions, names, call expressions, and special forms.
Problem 1 (8 pt)
In this problem, you will implement the core functionality of the interpreter. You should fill in the scheme_eval function
and add any necessary functions/classes so that your interpreter is able to do the following:
- Evaluate self-evaluating atomic expressions including numbers, booleans, and nil
- Evaluate symbols by looking up their value in the current environment
- Apply built-in procedures (e.g.
+andcons) - Evaluate call expressions
- Add bindings to the current environment using the
definespecial form. - Evaluate the
quotespecial form
At this point, you do not need to worry about creating user-defined procedures using the define special form (although you will
in the next part). That is, your interpreter should be able to handle expressions such as (define x 1) but not (define (foo x) 1)
after this question.
Remember to refer to the Scheme Specifications in order to determine the behavior of define (and other special forms).
We've provided a few classes that you will use in this part:
- The
Frameclass is used to contain and organize the bindings in a specific frame. An instance of theFrameclass is passed in toscheme_evalasenv. The
BuiltinProcedureclass inherits from theProcedureclass (since your interpreter should handle both user-defined and built-in procedures). The constructor for aBuiltinProcedurecreates two instance attributespy_funcis a Python function implementing the built-in scheme procedureneed_envis a Boolean that indicates whether or not the built-in procedure expects the current environemnt to be passed in as the last argument. The environment is required, for instance, to implement the built-inevalprocedure.
You may add any attributes or methods to these classes you see fit in order to implement the above functionality.
Here are some other tips for this question:
- To see a list of all Scheme built-in procedures used in the project, look in the
scheme_builtins.pyfile. Any function decorated with@builtinwill be added to the globally-definedBUILTINSlist. You can use any of these procedures in your tests. - You may want to take a look at some methods contained in the
Pairclass - for example, themapmethod ofPaircan apply a one-argument function to every item in a Scheme list. - While built-in procedures follow the normal rules of evaluation (evaluate operator, evaluate operands, apply operator to operands), applying the operator does not create a new frame.
- In order to implement the
quotespecial form, you will have to both evaluate the expression correctly in thescheme_evalfunction and make sure your parser is able to correctly form these expressions. The output of the parser should substitute an equivalent expression using thequotekeyword if it sees the following token:'. - How you implement special forms is up to you, but we recommend you encapsulate the logic for each special form separately somehow.
Use Ok to test your code:
python3 ok -q 01
After you complete this problem, your interpreter should be able to evalate the following expressions:
scm> +
#[+]
scm> odd?
#[odd?]
scm> display
#[display]
scm> (+ 1 2)
3
scm> (* 3 4 (- 5 2) 1)
36
scm> (odd? 31)
#t
scm> (define x 15)
x
scm> (define y (* 2 x))
y
scm> y
30
scm> (+ y (* y 2) 1)
91
scm> (define x 20)
x
scm> x
20
scm> (quote a)
a
scm> (quote (1 2))
(1 2)
scm> (quote (1 (2 three (4 5))))
(1 (2 three (4 5)))
scm> (car (quote (a b)))
a
scm> 'hello
hello
scm> '(1 2)
(1 2)
scm> '(1 (2 three (4 5)))
(1 (2 three (4 5)))
scm> (car '(a b))
a
scm> (eval (cons 'car '('(1 2))))
1
scm> (eval (define tau 6.28))
6.28
scm> (eval 'tau)
6.28
scm> tau
6.28
Problem 2 (7 pt)
In this problem, you will implement user-defined expressions and some related features. After this, your interpreter should be able to accomplish the following:
- Evaluating
beginandlambdaspecial forms - Creating user-defined functions when evaluating the
definespecial form - Applying lambda functions and user-defined procedures to arguments in a call expression
Although you added some functionality for call expressions in the previous part, user-defined procedures require some special handling. In
particular, built-in procedures do not require creating new frames when you call them. However, user-defined procedures will require
creating a new Frame (which we will use in accordance with the rules for calling functions we've learned in the class so far).
Here are some additional hints and clarifications:
- A
beginspecial form should evaluate to an undefined value if there are no sub-expressions to evaluate. The way we will represent this in the interpreter is by returning the Python valueNone. - User-defined procedures in Scheme are the same as lambda procedures. For example, the expression
(define (foo x) x)binds the value(lambda (x) x)to the namefooin the current environment. - The body of a procedure can contain multiple expressions, which will be represented as a list of expressions. Only the value that the final expression evaluates to will be returned by the function call.
Here are some examples of expressions your interpreter should now be able to evaluate:
scm> (begin (+ 2 3) (+ 5 6))
11
scm> (define x (begin (display 3) (newline) (+ 2 3)))
3
x
scm> (lambda (x y) (+ x y))
(lambda (x y) (+ x y))
3
scm> (define (square x) (* x x))
square
scm> square
(lambda (x) (* x x))
scm> (square 4)
16
scm> (define (print-twice x) (print x) (print x))
print-twice
scm> (print-twice 1)
1
1
Use Ok to test your code:
python3 ok -q 02
Problem 3 (8 pt)
In this part, you will be implementing the following special forms:
and/orif/condletmu
Make sure to read the Scheme Specifications for information on these special forms. Here are some clarifications on their behavior which are not mentioned in the specifications.
andandorshould exhibit short-circuiting behavior as in Python and evaluate left to right.muprocedures follow the same evaluation rules as lambda procedures (evaluate the operator, evaluate the operand, apply the operator to the operands). However,muprocedures are dynamically scoped - meaning theFramecreated by calling amuprocedure should have its parent as theFrameit is called in, not theFrameit was defined in.
Use Ok to test your code:
python3 ok -q 03
Your interpreter should now be able to evaluate the following expressions (and more)!
scm> (and)
#t
scm> (and 4 5 (+ 3 3))
6
scm> (and #t #f 42 (/ 1 0)) ; short-circuiting behavior of and
#f
scm> (or)
#f
scm> (or #f (- 1 1) 1) ; 0 is a true value in Scheme
0
scm> (or 4 #t (/ 1 0)) ; short-circuiting behavior of or
4
scm> (cond ((= 4 3) 'nope)
((= 4 4) 'hi)
(else 'wait))
hi
scm> (cond ((= 4 3) 'wat)
((= 4 4))
(else 'hm))
#t
scm> (cond ((= 4 4) 'here (+ 40 2))
(else 'wat 0))
42
scm> (cond (False 1) (False 2))
scm> (cond (else))
#t
scm> (define x 5)
x
scm> (define y 'bye)
y
scm> (let ((x 42)
(y (* x 10))) ; this x refers to the global value of x, not 42
(list x y))
(42 50)
scm> (list x y)
(5 bye)
scm> (define f (mu () (* a b)))
f
scm> (define g (lambda () (define a 4) (define b 5) (f)))
g
scm> (g)
20
Additional Scheme Tests (1 pt)
Your final task in Part I of this project is to make sure that your scheme interpreter passes the additional suite of tests we have provided.
To run these tests (worth 1 point), run the command:
python3 ok -q tests.scmIf you added any
(exit)commands outside of the optional section in this file, make sure to remove them so that all the tests are run! You should not have to remove any of the provided(exit)commands in the optional section. The best way to check that you've passed is to use the score command in ok.
If you have passed all of the required cases,
you should see 1/1 points received for
tests.scmwhen you runpython ok --score. If you are failing tests due to output fromOne you have completed Part I, make sure you submit using OK to receive full credit for the checkpoint.
python3 ok --submitIf you'd like to check your score so far, use the following command:
python3 ok --score
Congratulations! Your Scheme interpreter implementation is now complete!
Part II: Write Some Scheme
Not only is your Scheme interpreter itself a tree-recursive program, but it is flexible enough to evaluate other recursive programs. Implement the following procedures in Scheme in the
questions.scmfile.In addition, for this part of the project, you may find the built-in procedure reference very helpful if you ever have a question about the behavior of a built-in Scheme procedure, like the difference between
pair?andlist?.
The autograder tests for the interpreter are not comprehensive, so you may have uncaught bugs in your implementation. Therefore, you may find it useful to test your code for these questions in the staff interpreter or the web editor and then try it in your own interpreter once you are confident your Scheme code is working. You can also use the web editor to visualize the scheme code you've written and help you debug.
Scheme Editor
As you're writing your code, you can debug using the Scheme Editor. In your scheme folder you will find a new editor. To run this editor, run python3 editor. This should pop up a window in your browser; if it does not, please navigate to localhost:31415 and you should see it.
Make sure to run python3 ok in a separate tab or window so that the editor keeps running.
Problem 4 (2 pt)
Implement the enumerate procedure, which takes in a list of values and returns
a list of two-element lists, where the first element is the index of the value,
and the second element is the value itself.
scm> (enumerate '(3 4 5 6))
((0 3) (1 4) (2 5) (3 6))
scm> (enumerate '())
()
Use Ok to test your code:
python3 ok -q 04
Problem 5 (2 pt)
Implement the merge procedure, which takes in a comparator and two lists that
are sorted, and combines the two lists into a single sorted list.
A comparator defines an ordering by comparing two values
and returning a true value iff the two values are ordered.
Here, sorted means sorted according to the comparator. For example:
scm> (merge < '(1 4 6) '(2 5 8))
(1 2 4 5 6 8)
scm> (merge > '(6 4 1) '(8 5 2))
(8 6 5 4 2 1)
In case of a tie, you can choose to break the tie arbitrarily.
Use Ok to test your code:
python3 ok -q 05
Extra Credit
Problem EC (1 pt)
Modify your interpreter to allow for evaluation that is properly tail recursive. That is, the interpreter will allow an unbounded number of active tail calls in constant space.
One way to implement tail recursive behavior is to delay the evaluation of expressions in tail
contexts and then evaluate it at a later time. You can do this by wrapping an expression in an Unevaluated. An Unevaluated is an object that contains all the information needed to evaluate that expression even outside
the frame of scheme_eval. We would recommend creating an Unevaluated class representing an expression that needs to be evaluated in an environment that can then be instantiated to encapsulate this information.
You will then have to modify your scheme_eval function to:
- Determine whether or not an expression is in a tail context and create
Unevaluateds as appropriate - Handle evaluation of
Unevaluateds if one is passed in toscheme_eval
You should not change the order or types of any of the arguments to scheme_eval.
You will likely have to modify other parts of the program besides scheme_eval in order to determine
which expressions are in tail contexts.
After you have implemented tail recursion, you will need to modify the implementation of complete_apply.
This function is needed to implement the built-in apply procedure, as well as a few other built-in procedures.
You may additionally find it useful for your own code.
Currently, complete_apply just returns the result of calling scheme_apply. However, complete_apply differs
from scheme_apply in that it should never return an Unevaluated.
Therefore, if scheme_apply returns an Unevaluated, you should extract and evaluate the expression contained inside the
Unevaluated instead, ensuring that you do not return an Unevaluated.
Use Ok to test your code:
python3 ok -q EC
Optional Problems
Optional Problem 1 (0 pt)
Macros allow the language itself to be extended by the user. Simple macros can
be provided with the define-macro special form. This must be used like a
procedure definition, and it creates a procedure just like define. However,
this procedure has a special evaluation rule: it is applied to its arguments
without first evaluating them. Then the result of this application is
evaluated.
This final evaluation step takes place in the caller's frame, as if the return value from the macro was literally pasted into the code in place of the macro.
Here is a simple example:
scm> (define (map f lst) (if (null? lst) nil (cons (f (car lst)) (map f (cdr lst)))))
scm> (define-macro (for formal iterable body)
.... (list 'map (list 'lambda (list formal) body) iterable))
scm> (for i '(1 2 3)
.... (print (* i i)))
1
4
9
(None None None)
The code above defines a macro for that acts as a map except that it doesn't
need a lambda around the body.
Implement a define-macro special form and make the necessary changes to scheme_eval so that
calls to macro procedures are evaluated correctly.
Use Ok to test your code:
python3 ok -q optional_1
Optional Problem 2 (0 pt)
In Scheme, source code is data. Every non-atomic expression is written as a Scheme list, so we can write procedures that manipulate other programs just as we write procedures that manipulate lists.
Rewriting programs can be useful: we can write an interpreter that only handles a small core of the language, and then write a procedure that converts other special forms into the core language before a program is passed to the interpreter.
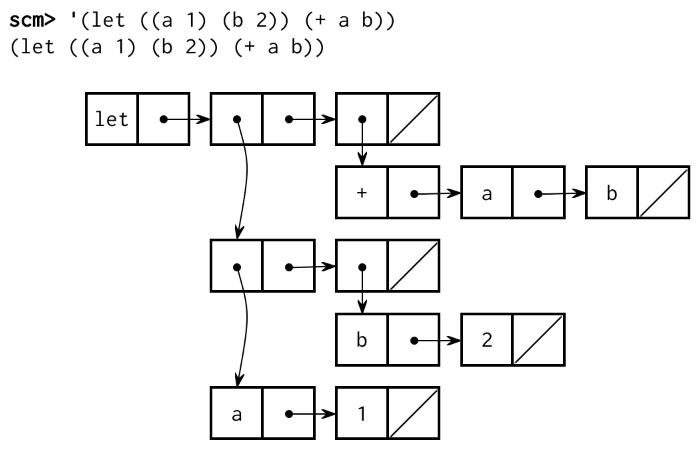
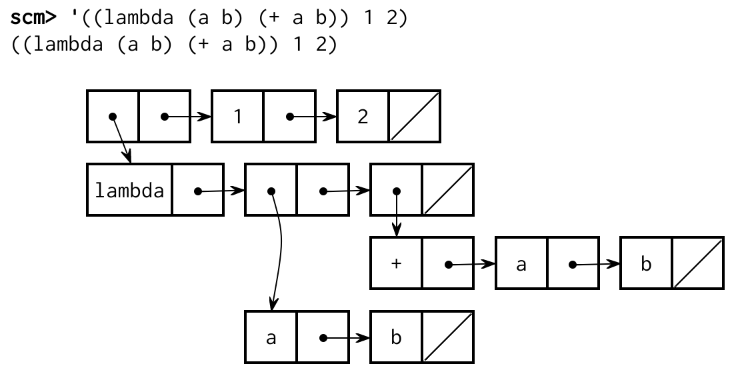
For example, the let special form is equivalent to a call expression that begins with a lambda expression. Both create a new frame extending the current environment and evaluate a body within that new environment.
(let ((a 1) (b 2)) (+ a b))
;; Is equivalent to:
((lambda (a b) (+ a b)) 1 2)
These expressions can be represented by the following diagrams:
| Let | Lambda |
|---|---|
![]() |
![]() |
Use this rule to implement a procedure called let-to-lambda in questions.scm that rewrites all let special forms into lambda expressions. If we quote a let expression and pass it into this procedure, an equivalent lambda expression should be returned:
scm> (let-to-lambda '(let ((a 1) (b 2)) (+ a b)))
((lambda (a b) (+ a b)) 1 2)
scm> (let-to-lambda '(let ((a 1)) (let ((b a)) b)))
((lambda (a) ((lambda (b) b) a)) 1)
scm> (let-to-lambda 1)
1
scm> (let-to-lambda 'a)
a
In order to handle all programs, let-to-lambda must be aware of Scheme syntax. Since Scheme expressions are recursively nested, let-to-lambda must also be recursive. In fact, the structure of let-to-lambda is somewhat similar to that of scheme_eval—but in Scheme! As a reminder, atoms include numbers, booleans, nil, and symbols. You do not need to consider code that contains quasiquotation for this problem.
(define (let-to-lambda expr)
(cond ((atom? expr) <rewrite atoms>)
((quoted? expr) <rewrite quoted expressions>)
((lambda? expr) <rewrite lambda expressions>)
((define? expr) <rewrite define expressions>)
((let? expr) <rewrite let expressions>)
(else <rewrite other expressions>)))
Hint 1: Consider how you can use map to convert let forms in every element of a list to the equivalent lambda form.
scm> (zip '((1 2) (3 4) (5 6)))
((1 3 5) (2 4 6))
scm> (zip '((1 2)))
((1) (2))
scm> (zip '())
(() ())
Hint 2: In this problem, it may be helpful to build a Scheme list that evaluates to a special form (for instance, a lambda expression). As a related example, the following code builds a scheme list that evaluates to the expression (define (f x) (+ x 1)):
(let ((name-and-params '(f x))
(body '(+ x 1)))
(cons 'define
(cons name-and-params (cons body nil))))
Use Ok to test your code:
python3 ok -q optional_2
We used let while defining
let-to-lambda. What if we want to runlet-to-lambdaon an interpreter that does not recognizelet? We can passlet-to-lambdato itself to rewrite itself into an equivalent program withoutlet:;; The let-to-lambda procedure (define (let-to-lambda expr) ...) ;; A list representing the let-to-lambda procedure (define let-to-lambda-code '(define (let-to-lambda expr) ...)) ;; A let-to-lambda procedure that does not use 'let'! (define let-to-lambda-without-let (let-to-lambda let-to-lambda-code))
Conclusion
Congratulations! You have just implemented an interpreter for an entire language! If you enjoyed this project and want to extend it further, you may be interested in looking at more advanced features, like let* and letrec, unquote splicing, error tracing, and continuations.
Submit to Ok to complete the project.
python3 ok --submit
If you have a partner, make sure to add them to the submission on okpy.org.


